学校动态 /

塔沟武校2021年开学通知及注意事项


各位同学及家长:

根据上级部门要求和疫情防控需要,塔沟武校开学时间调整为2021年3月8日(农历正月二十五)以后,参加建党100周年活动和全运会比赛的学生除外,现就疫情防控工作及返校注意事项通知如下:


第一、错时错峰返校,严格时间观念

根据上级有关规定,为避免造成人员聚集,家长和孩子必须严格按照学校划分的区域、时段,分批错时错峰返校报到。一定记清楚通知中的时间点,不要提前也不能延后。疫情特殊时期,一切都是为了安全防范着想,家长和孩子们一定配合,加强时间观念。

第二、按要求带全防疫期间返校的各种文件材料

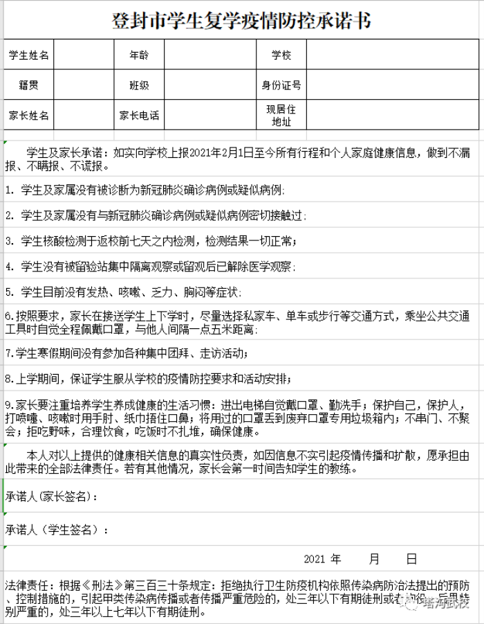
疫情期间,学校按照上级文件的相关要求让学生提供必要的健康证明文件材料等,如要求打印并如实填写的《师生14天健康记录卡》、《师生复学疫情防控承诺书》、《返校前7天内核酸检测阴性证明》,以上材料开学上交防控办存档。(格式如下,请点击下方链接下载电子版)

登封市(武术学校)学生健康记录卡

登封市学生复学疫情防控承诺书

01.png
02.png

第三、注意学校温馨提示的返校常规事项

(1)建议要自备一些防疫用品(口罩、消毒纸巾等),个人物品尽量带齐全,中间不允许人员出入、探视和送物品。
(2)整顿发型、仪容仪表。开学前一定按学校管理规定理发,前不遮眉,侧不掩耳,不留怪异发型,女生不化妆,不佩戴首饰,不染、烫头发。
(3)严禁带手机、刀具、酒精、打火机等电子产品或危险品入校,一经发现,严肃处理。
(4)所有物品打好包裹,便于志愿者帮着搬运,家长一律不允许进校门。

第四、返校报到流程

(1)家长车辆停在学校指定区域。
(2)学生带齐个人物品,间隔1米通过专用通道入校,出示《承诺书》《健康记录卡》《近七天核酸阴性证明》,测体温,37.3度以下者可入校进入招生办公室。
(3)学生进入招办后,将《承诺书》《健康记录卡》《近七天核酸阴性证明》交防控办留存,招办工作人员按学生入校流程进行安排入班。
(4)学生入班后,各班教练员、教师组织学习防疫知识、一日常规、开学第一课等活动。

第五、纪律要求及注意事项

1.在校期间如发现发热、干咳、乏力、呼吸困难等症状学生,按规定应对学生进行隔离并及时送定点医院就诊。对留观学生学校会第一时间通知家长到校,如接到通知,请家长迅速到校,积极配合学校做好孩子的就诊排查。
2.请家长和学生配合学校做到:配合学校做好身体健康的各项调查。封闭期间一律不允许探视学生,校外无关人员一律不准进校门。进入校门一律核验身份和检测体温,对发烧咳嗽者一律实行隔离观察,不服从管理者一律严肃处理。坚决防止隐瞒身体状况、带病上课等情况发生,切实保证诚实守信,共同守护生命健康,坚决防止疫情在校园蔓延。对有严重失信行为的,按照学校制度规定给予相应纪律处理,对构成犯罪的移交司法部门处理。

第六、督促学生调节好以适应返校后的生活、学习节奏


1.按时作息:按学校学习生活的作息时间安排,调节好生物钟。
2.加强锻炼:在做好个人防护的前提下,多做运动,多晒太阳,增强自身免疫力。
3.熟悉七步洗手法:强化个人卫生防护

第七、返校途中注意事项

1.所有返校学生,返校途中必须全程戴好口罩。
2.离学校较远的学生,乘私家车,不要乘坐公共交通工具,注意车内通风,车内有其他人时,保持适当距离,少聊天。
最后,期待孩子们都能健健康康、高高兴兴地如期返校,返校前几天望家长帮助孩子调节生物钟。



上一篇:【展望2026】塔沟集团:锚定目标再出发,砥砺奋进建新功

下一篇:塔沟武校参加河南卫视元宵奇妙夜武术节目《斗转星移》气势如虹

学校动态
联系我们

 

友情链接: 塔沟武校微博  |  嵩山少林武术职业学院  |  塔沟武校视频  |  登封少林中等专业学校

Copyright © 登封市嵩山少林塔沟武术学校 豫ICP备13014565号  icon_0.gif

地址:大禹校区:河南省郑州市登封市城西少林武术城 
电话:大禹校区:0371-62809566 62809888
网址:http://www.shaolintagou.com E-mail: tagouwuxiao@sina.com 技术支持:红狐企业网

  • (官方微信)
  • (官方微博)

Copyright © 登封市嵩山少林塔沟武术学校
大禹校区: 0371-62809888