

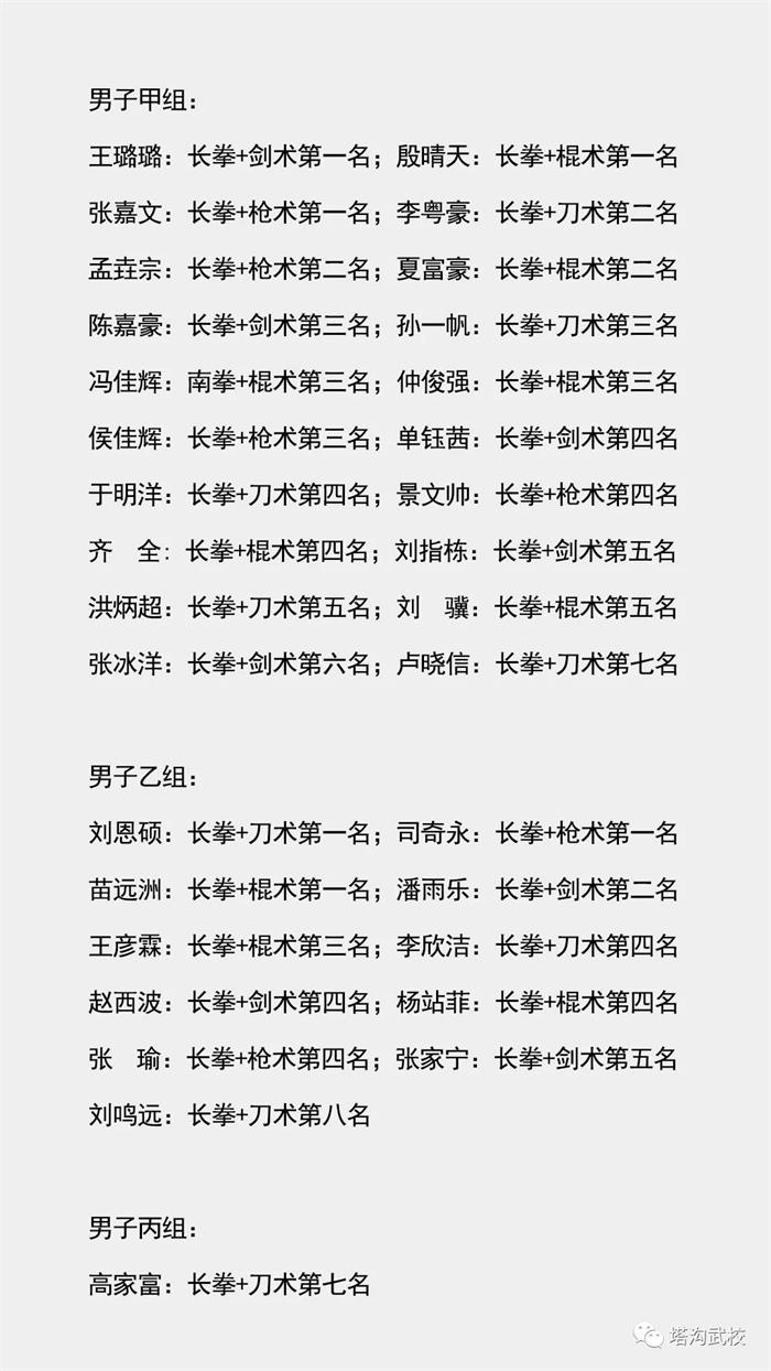
9月13日至18日,河南省第十三届运动会套路比赛在周口市体育中心体育馆举行,共有来自郑州、许昌、开封、洛阳、焦作、信阳等15支代表队326名运动员参赛。塔沟武校套路队员代表郑州、许昌等队参赛,最终获得11个第一名、9个第二名、11个第三名、12个第四名和8个第五名的好成绩,同时代表郑州队荣获体育道德风尚奖荣誉称号。
具体成绩如下:



Copyright © 登封市嵩山少林塔沟武术学校 豫ICP备13014565号 
地址:大禹校区:河南省郑州市登封市城西少林武术城
电话:大禹校区:0371-62809566 62809888
网址:http://www.shaolintagou.com E-mail: tagouwuxiao@sina.com 技术支持:红狐企业网
(官方微信)
(官方微博)
Copyright © 登封市嵩山少林塔沟武术学校
大禹校区: 0371-62809888