体育赛事 /



河南省武术套路锦标赛闭幕 塔沟武校获26金26银17铜





11月8日至13日,河南省武术套路锦标赛在许昌市举行,共有来自全省的17支代表队268名运动员参赛。塔沟武校代表郑州、许昌等队参加了比赛,经过六天的争夺,最终获得26个第一、26个第二名、17个第三名、16个第四名、18个第五名和12个第六名。




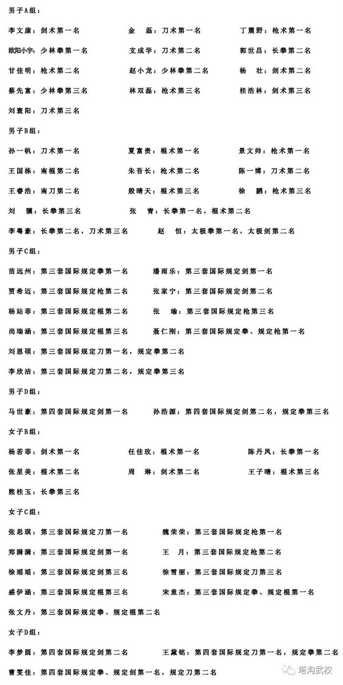
前三名成绩如下:














上一篇:第九届河南省大众冰雪系列活动 塔沟武校勇夺轮滑球公开赛3枚金牌

下一篇:河南省传统武术锦标赛闭幕 塔沟武校获14金11银10铜

友情链接: 塔沟武校微博  |  嵩山少林武术职业学院  |  塔沟武校视频  |  登封少林中等专业学校

Copyright © 登封市嵩山少林塔沟武术学校 豫ICP备13014565号  icon_0.gif

地址:大禹校区:河南省郑州市登封市城西少林武术城 
电话:大禹校区:0371-62809566 62809888
网址:http://www.shaolintagou.com E-mail: tagouwuxiao@sina.com 技术支持:红狐企业网

  • (官方微信)
  • (官方微博)

Copyright © 登封市嵩山少林塔沟武术学校
大禹校区: 0371-62809888