体育赛事 /

河南省传统武术锦标赛闭幕 塔沟武校获20金13银15铜



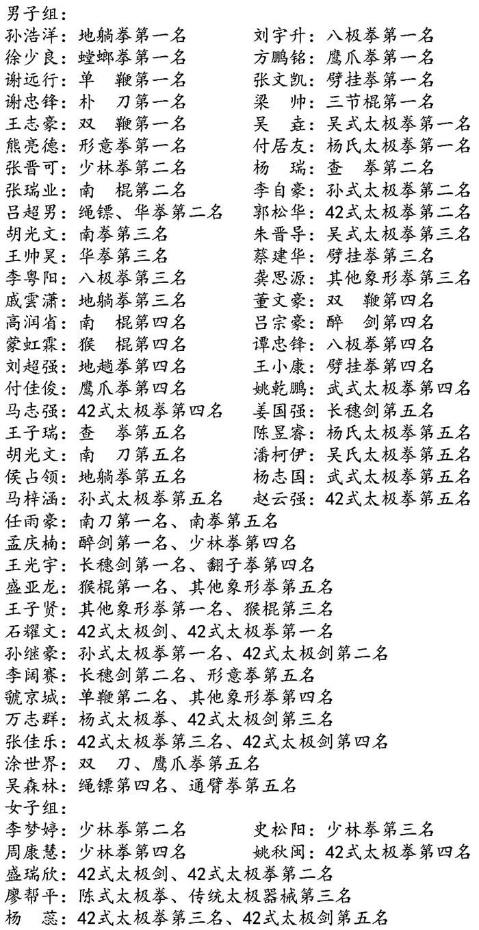
10月12日至14日,2019年河南省传统武术套路锦标赛在汝州市体育中心举行,共有来自全省各地市的12支代表队370名运动员参赛。塔沟武校学员代表郑州参加了比赛,共获得20个第一名、13个第二名、15个第三名、17个第四名和16个第五名。

具体成绩如下:





上一篇:第九届河南省大众冰雪系列活动 塔沟武校勇夺轮滑球公开赛3枚金牌

下一篇:河南省武术套路冠军赛 塔沟武校获10金9银10铜

友情链接: 塔沟武校微博  |  嵩山少林武术职业学院  |  塔沟武校视频  |  登封少林中等专业学校

Copyright © 登封市嵩山少林塔沟武术学校 豫ICP备13014565号  icon_0.gif

地址:大禹校区:河南省郑州市登封市城西少林武术城 
电话:大禹校区:0371-62809566 62809888
网址:http://www.shaolintagou.com E-mail: tagouwuxiao@sina.com 技术支持:红狐企业网

  • (官方微信)
  • (官方微博)

Copyright © 登封市嵩山少林塔沟武术学校
大禹校区: 0371-62809888