体育赛事 /


河南省传统武术大赛总决赛 塔沟武校学员荣获19金4银



10月26日至27日,河南省第三届传统武术大赛总决赛在郑州市体育馆举行,共有来自全省各地市的31支代表队365名运动员参赛。塔沟武校学员代表登封全国武术之乡队参加了比赛,获得个人单项18个第一名、4个第二名,集体项目第一名和团体总分第一名。

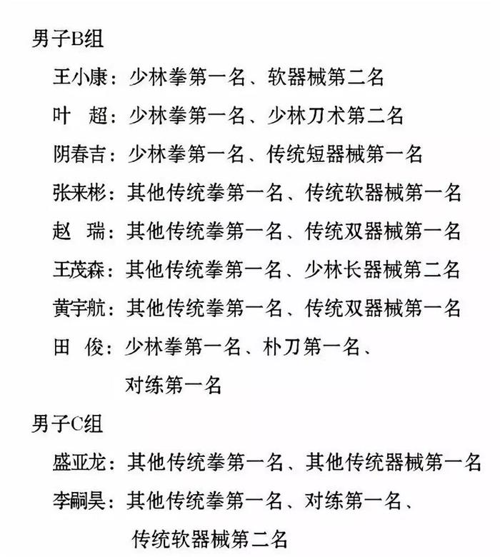
具体成绩如下:












上一篇:第九届河南省大众冰雪系列活动 塔沟武校勇夺轮滑球公开赛3枚金牌

下一篇:全国武术学校散打比赛 集团学员获8金13银16铜

友情链接: 塔沟武校微博  |  嵩山少林武术职业学院  |  塔沟武校视频  |  登封少林中等专业学校

Copyright © 登封市嵩山少林塔沟武术学校 豫ICP备13014565号  icon_0.gif

地址:大禹校区:河南省郑州市登封市城西少林武术城 
电话:大禹校区:0371-62809566 62809888
网址:http://www.shaolintagou.com E-mail: tagouwuxiao@sina.com 技术支持:红狐企业网

  • (官方微信)
  • (官方微博)

Copyright © 登封市嵩山少林塔沟武术学校
大禹校区: 0371-62809888