体育赛事 /

郑州市武术套路锦标赛闭幕 塔沟武校获80金58银53铜



5月14日至16日,2021年郑州市武术套路锦标赛在郑州市体育馆举行,共有来自郑州各县市区、武术馆校等97支代表队2300余名运动员参赛。比赛设社会组、馆校组两个组别,其中馆校组设141个小项。

01.jpg

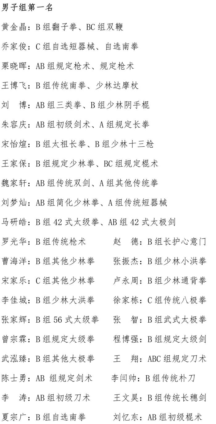
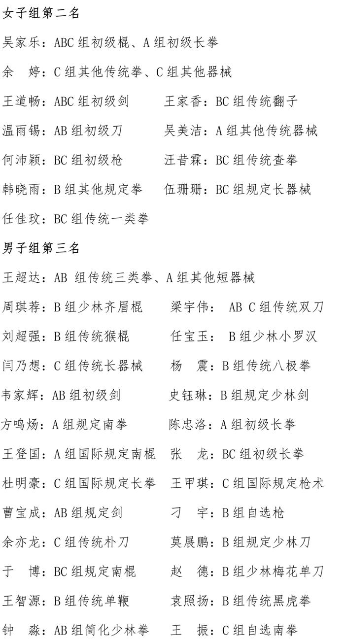
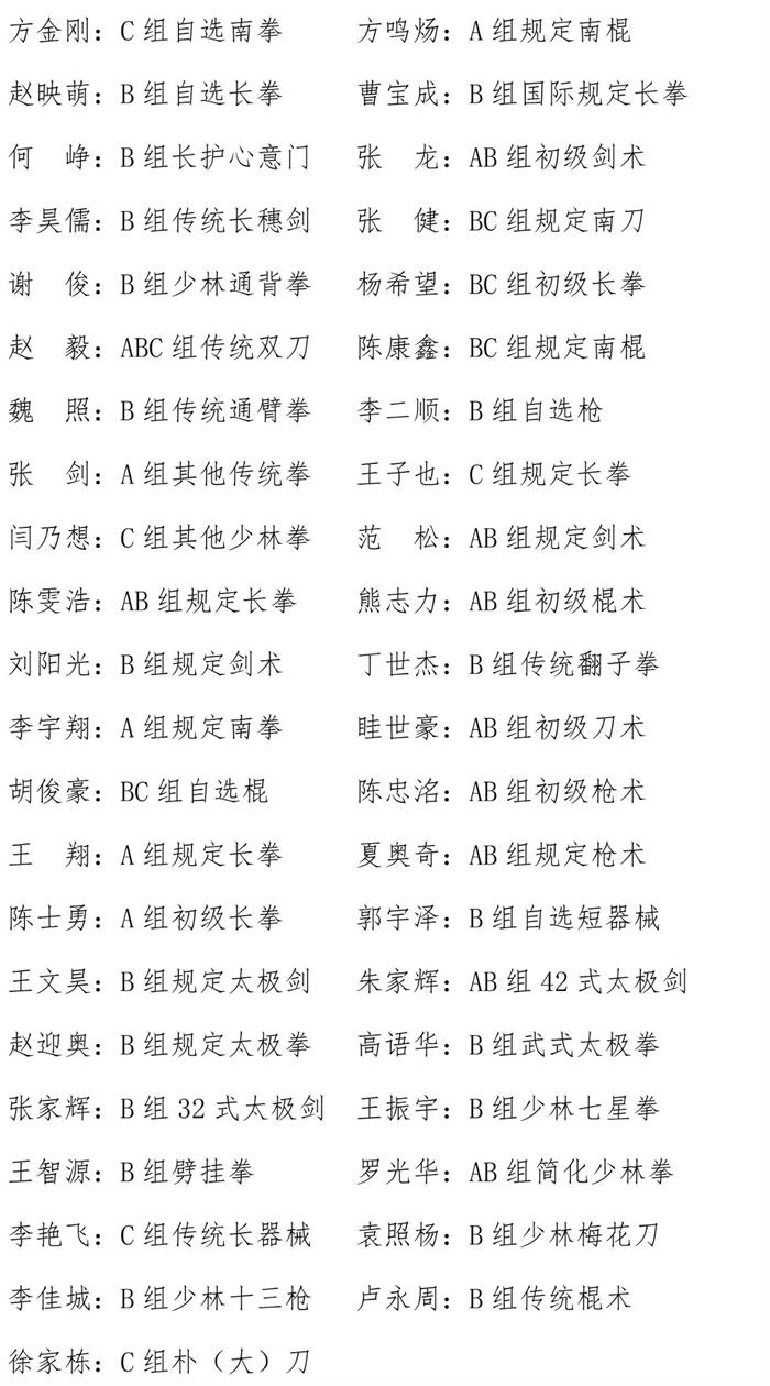
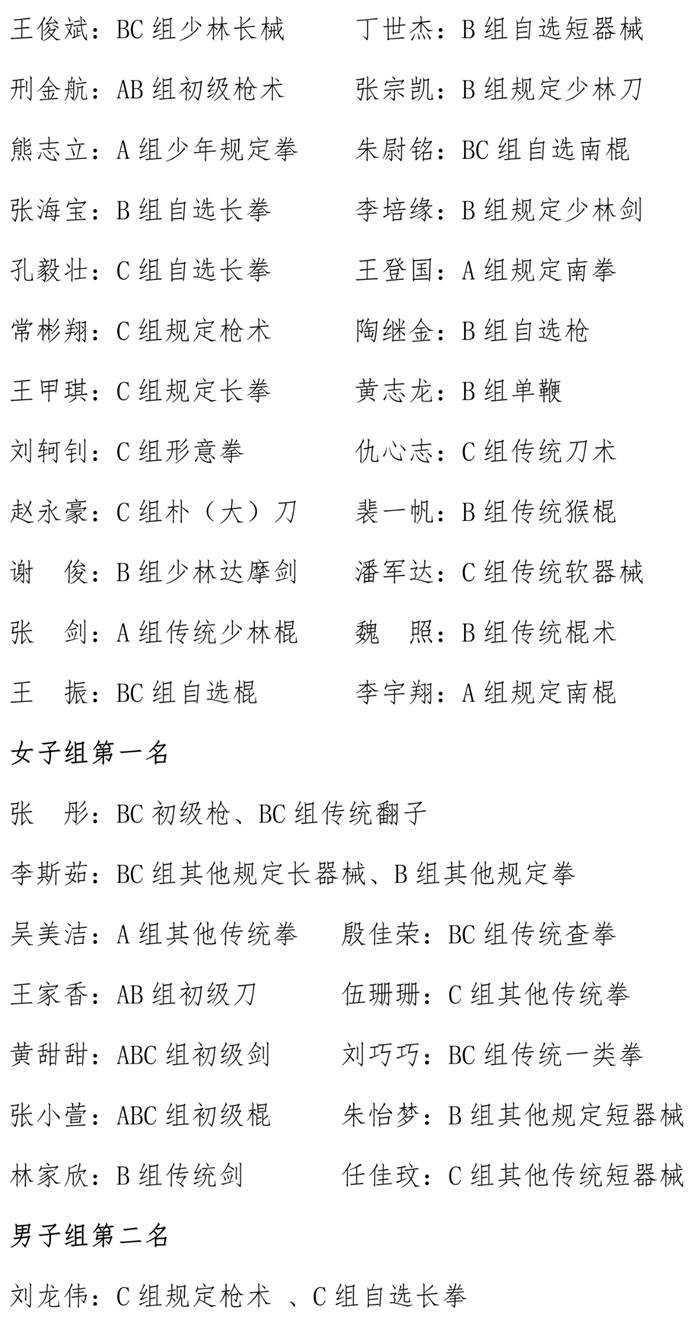
塔沟武校学员参加了馆校组的比赛,经过三天的激烈争夺,共获得80个第一名、58个第二名和53个第三名,同时获得“体育道德风尚奖运动队”荣誉称号。前三名成绩如下:

02.jpg

03.jpg

04.jpg

05.jpg

06.jpg

07.jpg

















上一篇:第九届河南省大众冰雪系列活动 塔沟武校勇夺轮滑球公开赛3枚金牌

下一篇:​全运会武术散打模拟赛登封收官!河南队检验效果良好

友情链接: 塔沟武校微博  |  嵩山少林武术职业学院  |  塔沟武校视频  |  登封少林中等专业学校

Copyright © 登封市嵩山少林塔沟武术学校 豫ICP备13014565号  icon_0.gif

地址:大禹校区:河南省郑州市登封市城西少林武术城 
电话:大禹校区:0371-62809566 62809888
网址:http://www.shaolintagou.com E-mail: tagouwuxiao@sina.com 技术支持:红狐企业网

  • (官方微信)
  • (官方微博)

Copyright © 登封市嵩山少林塔沟武术学校
大禹校区: 0371-62809888