

、招标条件
本招标项目为训练表演区舞台灯光升级改造工程,项目建设单位为登封市嵩山少林塔沟武术学校,建设资金为自筹,项目已具备招标条件,特邀信誉良好的各专业施工单位参加本项目的公开竞价招标。
二、项目概况与招标范围
1、建设单位:登封市嵩山少林塔沟武术学校
2、招标编号:TGWX【2025】0426
3、项目名称:舞台灯光升级采购安装
4、建设地点:登封市嵩山少林塔沟武术学校大禹校区
5、项目概况:本次拟增加现有舞台顶光4道和侧光南北各1道,新灯光系统应具备电脑编程,可根据不同节目设置不同程序,提升演出效果(需配合学校录制10首灯光秀)。
6、质量要求:按国家现行的质量标准和国家规范、达到合格标准。
7、计划工期:20日历天
8、招标范围:施工现场、招标公告、报价单,施工完成后达到可以直接使用的全部内容。
9、其他要求:
(1)本设备采购质保金为5%,质保期两年(非人为损坏)。
(2)投标人在投标文件中有隐瞒事实、弄虚作假的行为,或有不按照招标文件的要求如实提供有关情况、文件、证明等经查实的事实不符的行为,且上述行为对该投标人有利的,按照不合格投标人处理。已中标的,依据有关法律法规规章的规定处理。
(3)招标公告所设置的内容、条款未尽事宜,以国家、省、市或建设行政主管部门颁布的招投标有关规定为准。
(4)评标结束后,在确定中标人前,招标人有权对所有中标候选人提供的资格审查资料及其他资料进行核实,如发现有围标串标、提供虚假资料等情况,将对其予以取消中标候选人资格,并报告行政主管部门予以查处。
(5)招标人有权不解释投标人不入围、不中标的权利;招标最终解释权归招标单位所有。
(6)中标人应按国家规范及招标人合理要求完成本次招标范围内的所有内容。
(7)招标单位在施工过程中,有权对工程量清单中的内容进行增减,增减的项目费用按报价单中所列子目价格进行扣除(包含此项的利润、税金、安全文明施工、措施费、规费等)。
三、投标人资格要求
1、投标人必须具有完全民事行为能力,具有独立法人资格,具有依法取得企业营业执照;在人员、设备、资金等方面具备相应的施工能力,施工信誉度高。
2、投标人必须实地查看施工现场,未报名人员不得参与本次投标,在我校已有两项未完工程不得参与本次投标。
3、施工安装过程中对周边建筑及附属设施造成损坏的无条件恢复;已安装的或施工现场不涉的设备设施应做好成品保护工作,避免造成二次污染,否则招标单位有权要求过错方免费进行维修或更换。
4、供应商资质条件:
(1)投标人应具有法人资格,持有《营业执照》相关资质证件齐全,有良好的商业信誉及较强的经营实力;
(2)投标单位必须为灯光音响的专业生产或安装单位;其注册资本不少于 500 万元人民币;
(3)投标货物必须是通过国家权威部门检验合格的产品【通过国家强制性产品认证(3C 认证)、ISO9001 质量管理体系认证】;
(4)投标人近三年(2022-2024)承担过国内类似项目的业绩三份,合同金额不得低于50万;
(5)提供厂家针对本项目的授权书及三年的售后服务承诺书。
5、投标人中标后必须严格履行合同条款并开具发票。
6、本工程最终解释权归招标单位所有。
7、投标人开标时要按照以下清单携带初次报价表,现场竞争性报价(均为含税价):




注:报价包含深化设计、材料、制作、安装、保管、管理、安全、文明、利润、税金、运输、装卸、二次搬运、损耗、保险、人工、机械、辅助材料、管理等所需要的一切全部费用(投标报价自行考虑现场条件、人工、材料价格波动的风险,竞报价格不因人工、材料等各种因素而调整)。
自投标报价结束至工程竣工,投标人所报综合单价不予调整,最终以实际工程量结算。
8、主要设备配置及技术要求










9、投标单位应提供相关参数证明材料(如权威评测资料、网址及印刷品产品说明书或印刷品图册等,需盖厂家公章)以供招标小组评议。
10、本章中各包产品的要求为满足招标人所需产品的最低要求,非唯一指定要求,仅为产品质量、档次、水平的参照,投标供应商可以≥招标文件要求的档次、技术、性能的产品参与投标。
11、在招标文件中凡有“★”标识的内容条款被视为重要的响应要求、技术指标要求和性能要求。投标人必须对此作出回答并完全满足这些要求不可以出现任何负偏离,如果出现负偏离则将被视为无效投标。
12、投标单位须注明产品规格型号,所有主要材料、设备进场时须提供产品合格证、检测报告等所有一切产品相关资料文件。
13、为保证项目的效果、性能,同等价值标准,特推荐以下品牌:欧玛灯光、彩熠灯光、珠江灯光、浩洋灯光、寰视灯光、明道灯光。
14、中标单位需要根据现场实际情况完成实施方案及图纸设计,并完成标段施工;费用已包含设备材料采购、安装、调试、测试、试运行、系统集成、后期培训等全部费用,投标时请综合考虑;清单中仅列出主要清单项,配套部分(如设备支架、电葫芦、电缆头、接线盒等)若未单列则已包含在清单费用内;清单费用已包含配合其他标段完成项目整体调试、测试、系统集成费用,投标时请综合考虑。
四、施工要求
1、施工周围必须张贴安全警示标志或用警戒线围护,做好安全防护措施,施工过程中发生的一切安全事故均有投保单位承担;
2、灯具类型:本次招标的各项灯具均为全新未使用的产品,相关产品需具备CCC认证或CE认证或相关国家规范及行业标准认证,确保灯具色温(3200K-5600K)、显色指数(CRI≥90)、光束角适配场景需求。
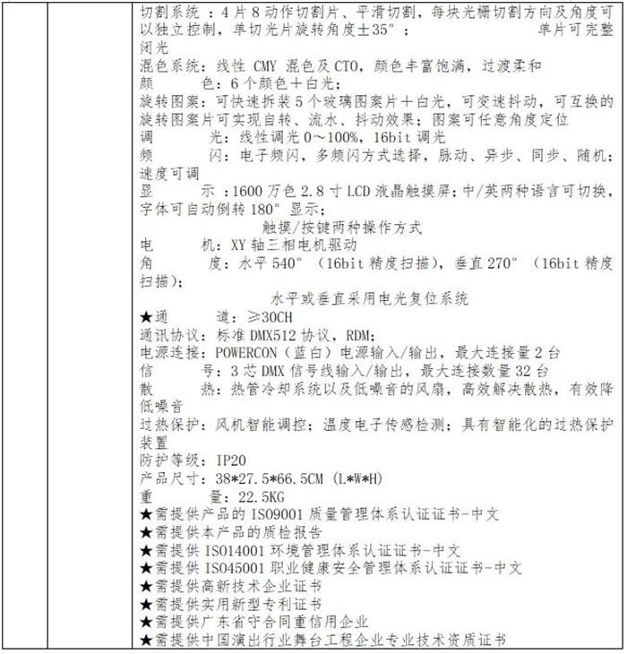
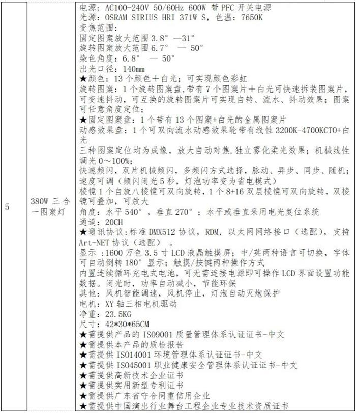
★需提供产品的ISO9001质量管理体系认证证书-中文
★需提供本产品的质检报告
★需提供ISO14001环境管理体系认证证书-中文
★需提供ISO45001职业健康安全管理体系认证证书-中文
★需提供高新技术企业证书
★需提供实用新型专利证书
★需提供广东省守合同重信用企业
★需提供中国演出行业舞台工程企业专业技术资质证书
3、灯具的编程控制系统应具备一定兼容性,且与我校现有控制设备匹配。
4、灯具安装时应充分考虑现有建筑结构的吊装点及承重能力,严禁破坏现有建筑结构超载安装;各类插头或接头均应连接稳固。
5、电源应做到平衡原则分配负荷,避免产生电压跌落现象;信号线与电源线应分开敷设,间距≥30cm,防止线路干扰,使用阻燃硅胶线;所有金属灯具外壳应有接地设施,根据增加灯具供电荷载,配置调换现有配电箱漏电保护器;
6、灯光角度应采用激光水平仪校准,灯具角度应符合舞台表演需求;多灯叠加时,光斑重合度≥80%,避免阴影断层;高热灯具必须加装散热房山或隔离支架(如有,此项费用已包含在最终报价中);
7、超长链路应加装新号放大器或改用光纤传输;使用屏蔽终端电阻防止信号反射干扰;编程程序应具备存储至少2套备用场景系统;灯光与音箱、视频设备同步处罚,误差应≤50ms;
8、应设置应急电源,突发断电时应自动切换至安全照明模式,避免造成灯具应急性损坏;信号系统应有双链路备份,确保控制不间断。
五、招标报名及注意事项
1、招标报名时间、地点:2025年4月17日至2025年04月25日,每天上午8时至17时到登封市嵩山少林塔沟武术学校大禹校区报名。
2、招标报名费200元,实际到场参加开标时无息退还,无正当理由不到场者报名费不予退还。
3、投标人需缴纳贰万元为投标保证金(报名时缴纳),竞标结束后,未入围单位凭票据直接无息退还投标保证金,中标人待场地铺设总进度达到50%后凭票据无息退还投标保证金。
4、中标候选人因自身不合理原因自行放弃或不签订合同的,竞标保证金一律不退还。
六、开标时间及地点
1、开标时间:2025年04月26日上午9点
2、开标地点:登封市嵩山少林塔沟武术学校大禹校区集团办公四楼西会议室
3、逾期未到达指定地点参加的投标单位,招标人按自动放弃投标受理。
4、开标时递交两份简易投标文件:内容包含
(1)营业执照、资质证书;
(2)拟派项目经理身份证及职业资格证书;
(3)投标人法定代表人身份证;
(4)法定代表人授权委托书;
(5)由中华人民共和国建设部核准和颁发的资质等级证书;
(6)投标人核准和颁发的 ISO9000 质量保证体系;
(7)投标人近三年承同类工程工程业绩(50万以上);
(8)投标人的人力资源状况、自有机械设备资源状况和相关配套设施状况;
(9)厂家针对本项目的授权书及三年的售后服务承诺书;
(10)在招标文件中有“★”标识的内容的相关参数证明材料(如权威评测资料、产品证书及印刷品产品说明书或印刷品图册等,需盖厂家公章)以供招标小组评议。
(11)已标价工程量清单(相关物品应标注具体品牌及型号)。
(12)投标文件胶装成册加盖骑缝章,投标文件采用档案袋进行封装,封装口采用胶条密封并加盖投标单位公章。
5、本次招标公告同时在中国招标与采购网www.zbytb.com及塔沟武校微信公众号上发布。
6、投标报名联系人:
申老师 15290883880
张老师 17596579719
7、施工现场查看联系人及需求咨询:
郭老师 15517537111
登封市嵩山少林塔沟武术学校
2025年04月16日
Copyright © 登封市嵩山少林塔沟武术学校 豫ICP备13014565号 
地址:大禹校区:河南省郑州市登封市城西少林武术城
电话:大禹校区:0371-62809566 62809888
网址:http://www.shaolintagou.com E-mail: tagouwuxiao@sina.com 技术支持:红狐企业网
(官方微信)
(官方微博)
Copyright © 登封市嵩山少林塔沟武术学校
大禹校区: 0371-62809888